pg下载通道 总账系统核心设计
浪潮里有企业数字化转型,总账系统不只是财务管理的底座,还是业务跟财务融合的关键枢纽。本文会从架构设计、数据流动、权限控制等核心维度开始出发,系统去把总账系统的设计要义拆解开来,助力财务信息化从“可用”朝着“高效”迈进。

环顾整个市面上存在的所有ERP,不管是Oracle公司的EBS或者FUSION,还是SAP的HANA/4,又或者是国内大厂家的金蝶K系列或者星系列,以及用友的T系列或者NC、BIP,财务方面的核心之处都在于总账系统(模块)。
01 总账系统概述1.1 系统定位
企业财务信息系统里,核心模块是总账系统,它有着核心职责,要承担经济业务的集中核算,还要进行财务数据的汇总归集,并且生成财务报表 。
将所有经济业务的详细情况(凭证)予以记录,据此自动生成标准化的账簿(总账或明细账),再依据账簿数据输出法定的财务报表(资产负债表、利润表之类),进而为企业管理层、税务部门、审计机构提供统一的财务数据支持。
1.2 核心目标02 核心模块设计
账簿管理为总账系统核心模块之一,基础数据管理也是,凭证管理同样是,报表管理仍是,期末计算处理亦为之,各模块在逻辑方面存在关联,进而形成完整闭环,此闭环为从数据录入开始,接着有审核环节,再进行记账操作,然后结账,最后输出 。

2.1 基础数据管理模块
功能定位:维护系统运行的基础规则与参数,确保核算口径统一。
核心子模块:
1)会计科目管理:
支持自行定义科目体系,就如同工业企业依据《企业会计准则》来设置资产类科目,设置负债类科目,进行所有者权益大类分类,设立成本类类别,划分损益类科目。
(2)科目属性进行配置,其涵盖科目编码,并设有规则为4-2-2级,像1002银行存款会演变为100201工行,进而变为10020101人民币户 。还包括科目名称,以及记账方向,此方向为借或者贷 。并且有余额方向,其默认与记账方向相同 。此外有是否为末级科目这一属性 ,只有末级科目才能够用于记账 。
要加以说明的是,国际厂像Oracle的EBS的会计科目编码不是如同国内ERP那般有着如此清晰、固定的层级关系,而是模块化段组合,科目编码,也就是COA采用段式结构,举例来说,是“公司-业务单元-科目基础要素-内部公司-客商-项目”,借助弹性域,即Flexfield灵活组合字段,并非固定层级。
他们之间的对比如下:

(3)科目冻结或者启用:能够支持停止使用历史科目,就像是旧准则状况下的“待摊费用”这种,以此来防止出现错误使用的情况。
2)辅助核算项管理:
界定辅助核算的维度,比如说部门,还有客户pg下载赏金下载,可以是供应商,也能够是项目,包括现金流量项目 。
随企业信息化程度趋向完善,及业务规模不断扩大,部分核算档案迁移趋向集中至基础数据中心管理,基础数据中心也称主数据中心,诸如客户、供应商、组织部门等,达致一处维护多处使用之目的,削减重复维护工作,规避数据差错问题。
3)记账规则配置:
2.2 凭证管理模块
功能的定位在于 ,它是记录经济业务的原始依据 ,同时还是总账系统的 “数据入口” 。
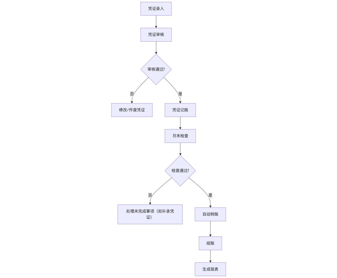
核心流程:凭证录入→凭证审核→凭证记账→凭证修改/作废。
2.2.1 凭证录入
1)录入方式
拥护手工录入,也就是逐笔录入摘要、科目以及借贷方金额,或者支持模板导入,即通过 Excel 模板导入标准格式凭证。
2)智能校验
2.2.2 凭证审核
1)审核规则
2.2.3 凭证记账
2.2.4 凭证修改/作废
仅处于“未审核”状态或者“已反审核”状态的凭证才能够进行修改,修改完毕之后需要再次进行审核;需要留意的是,Oracle或者SAP的ERP并不支持对凭证进行修改,只能够进行反冲销,这样的设计存在着一定的好处与弊端,好处在于能够体现账务的严谨性,对财务人员提出了更高的要求;只不过对于国人那种随意的习性会让人有点不太习惯。
可将无效凭证(像重复录入这类的)标记为“作废”,此乃作废操作,这种作废的凭证不会参与记账,不过会保留痕迹(这是审计所需要的),此凭证被宣告作废 。
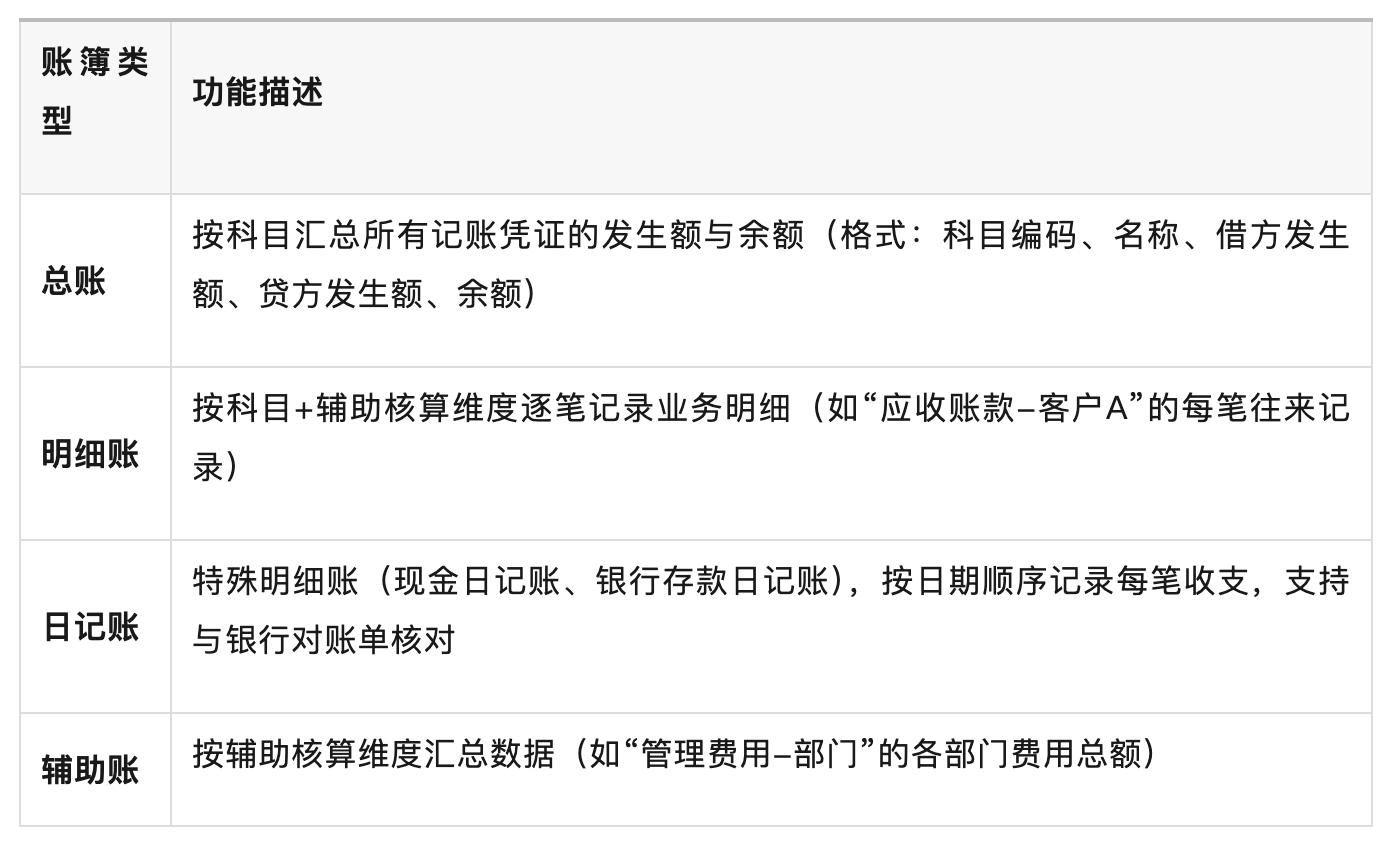
2.3 账簿管理模块
功能的定位是,依靠记账凭证,自动去生成各种各样的账簿,进而提供财务数据的明细视图以及汇总视图。
核心账簿:

查询规则:
2.4 报表管理模块
功能的定位是,依据账簿的数据,来生成法定的财务报表,以及管理报表,进而满足外部监管的需求,还有内部决策的需求。
核心报表:

报表流程:
以预置法定报表模板为基础,进行报表模板配置这一操作,来达成支持自定义管理报表的目的;从账簿以及凭证当中,自动提取相关数据作为报表取数依据,同时支持手动调整特殊事项;财务负责人要对数据勾稽关系进行核对,此为报表审核环节任务,例如资产负债表当中的“未分配利润”,等于利润表的“净利润”加上期初未分配利润;报表导出时,支持Excel以及PDF格式,并且还带有防篡改水印。2.5 期末处理模块。
功能定位是,去完成会计期间的结账操作,要确保数据形成闭环,还要为下一期间进行初始化。
核心步骤:
2.5.1 月末检查
系统自动校验以下条件,不满足则禁止结账:
2.5.2 自动转账
系统按预设规则自动生成转账凭证(无需人工录入),常见类型:
2.5.3 结账操作
03 业务流程设计3.1 业务流程(凭证→报表)

3.2 关键节点说明04 系统架构设计4.1 功能架构
采用“前端交互层→业务逻辑层→数据层”三层架构:
1)前端交互层
财务人员操作的Web端,与审批提醒的移动端pg下载,支持Chrome浏览器,也支持Edge浏览器。
2)业务逻辑层
封装核心功能(凭证校验、记账、取数),通过API提供服务;
3)数据层
4.2,其为外部接口05的总详细设计,此设计针对关键功能,5.1所涉及的是凭证明细行校验规则 。

5.2 凭证审核权限表

5.3 报表勾稽关系校验

对于06而言,存在着非功能需求,其中包括6.1方面的性能要求,还有6.2方面的安全性要求pg下载渠道,以及6.3方面的易用性要求。